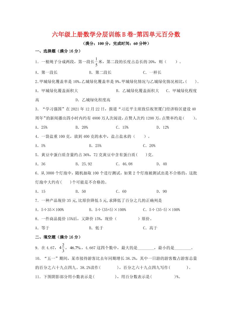
六年级上北师版数学第四单元百分数单元测试B卷金榜学科6个月前更新关注私信335六年级上北师版数学第四单元百分数单元测试B卷此内容为付费阅读,请付费后查看金币9.9会员免费立即购买您当前未登录!建议登陆后购买,可保存购买订单付费阅读已售 4 ——预览已结束,还剩13页未读——您已获得此文档下载权限,请点击底部下载完整文档 课程下载: 此处内容已隐藏,请付费后查看 ------本页内容已结束,喜欢请分享------感谢您的来访,获取更多精彩文章请收藏本站。 © 版权声明1、本内容整理转载于公开网络,版权归原作者所有! 2、本站仅提供信息存储空间服务,不拥有所有权,不承担相关法律责任。 3、本内容若侵犯到你的版权利益,请网站首页底部联系我们,会尽快给予删除处理! 4、本站全资源仅供测试和学习,请勿用于非法操作,一切后果与本站无关。 5、如遇到充值付费环节课程或软件 请马上删除退出 涉及自身权益/利益 需要投资的一律不要相信,访客发现请向客服举报。 6、本教程仅供分享 请勿用于非法违规操作 否则和作者 官网 无关THE END会员免费 喜欢就支持一下吧点赞5 分享QQ空间微博QQ好友海报分享复制链接收藏